以教育信息化带动教育现代化,实现教育事业新的跨越!

在苏州校园邂逅AI ③ | 人工智能+教育,学校课堂全面“升级”!

随着DeepSeek的出圈爆火

人工智能在教育领域

迅速掀起了一场“智慧风暴”



近日

苏教君推送“在苏州校园邂逅AI”系列报道

讲述苏州校园与时俱进的变化

在AI的辅助下

传统课堂焕发出新的活力

也让学习变得更加有趣、高效

今天接着来看


苏州市景范中学校


学校历史教研组以DeepSeek等智能工具为切入点,从备课、教学到教研,探索出一条“AI+历史教学”的创新路径,为初中历史课堂注入活力。

AI让备课更高效:从“埋头苦找”到“精准生成”

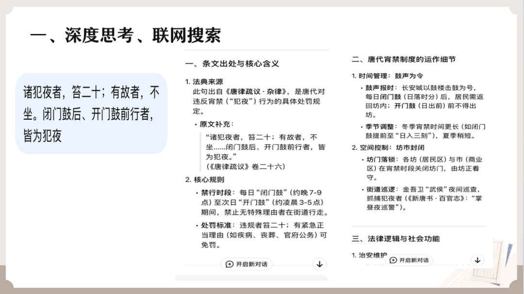
历史教研组利用AI的深度分析能力突破教学设计瓶颈。例如,蒋美华老师在准备八年级下册《新中国工业化的起步》一课时,通过精准指令让AI生成包含情景模拟、互动问答的教案,生动讲解“一五计划”,并结合初中生认知特点讲授计划经济,极大提升备课效率。此外,AI还能解析晦涩古文,如通过联网检索对比唐宋宵禁制度,帮助教师快速构建知识网络,优化课堂结构。

AI让课堂更生动:从“单向讲授”到“沉浸体验”

针对初中生偏爱直观、互动的学习需求,教研组探索“AI+创意工具”融合模式。张颖儒老师在《唐朝建立与“贞观之治”》公开课中,利用AI生成武则天第一人称视角的舞台剧台词,并转化为动漫短视频,以“文字—视听”转化满足学生直观表达的认知特点,增强沉浸式体验。此外,教师结合AI生成的项目式学习方案,开展“无字之碑,千古之思——为武则天撰写碑文”主题活动,推动跨学科融合,促进历史知识自然融入多学科实践。

AI让教研更聚焦:从“经验分享”到“数据赋能”

教研组利用AI工具积累教学数据,开展“DeepSeek在历史备课中的应用”主题教研活动,推动教研模式创新。教师们总结出“角色+任务+要求”三步指令法,例如《新中国工业化的起步》备课指令:“作为初中教师,设计3个包含图表分析、难度递进的探究问题。”通过共建资源库,将AI生成的优质教案、对比图表、视频脚本分类存档,形成校本资源库,助力新教师快速上手。

未来,历史教研组将进一步探索多模态AI工具的应用场景,如虚拟现实历史场景还原,让历史教学从“知识记忆”转向“思维培养”“素养培育”,用技术点亮学生的历史探究兴趣。



苏州市草桥中学校


学校物理组以省级课题《基于人工智能的初中物理跨学科实践课程的设计与实施研究》为依托,探索“人工智能+物理跨学科实践”课程设计与实施模型。物理组老师们通过引入人工智能的思路、理念、技术、资源等,深化、扩充和拓展原有物理教学实践的“跨越”式发展,创造新的机会和价值。

如今,DeepSeek备受关注,学校不少老师已经借助它解决了诸多实际问题。物理组李琳老师在课堂教学中做了一些初步尝试。

在《力与运动》单元复习中,李琳以拔河比赛为情境主线,串联力与运动的关系。通过动态建模,将僵持阶段(平衡状态)、发力阶段(合力改变)和决胜阶段(运动状态变化)转化为可视化力学模型。同时,利用AI生成亚里士多德、伽利略与牛顿的跨时空辩论,学生通过选择支持观点并陈述理由,理解科学史演进逻辑。

在《密度》新课教学中,通过DeepSeek实现三重进阶。首先,利用“相同体积的铝块与塑料块”盲盒实验,揭示体积引起的质量差异,引发学生对密度概念的思考。其次,AI智能诊断学生提交的测量方案,如“未考虑烧杯残留盐水”等问题,引导学生自主优化方案。最后,通过“易错点消消乐”游戏,学生需正确回答问题才能得分,在解决易错题的同时增强互动性。

通过智慧互动提升课堂效能,课堂采用AI随机点名系统,结合“拔河比赛策略分析”等真实问题开展限时答辩,确保学生思维活跃。课后,学生通过AI智能体提问,如“在水银中测密度会怎样”,系统不仅解答,还会反问“为什么潜水艇不能用铅制作”,形成闭环设计,实现教学管理的“润物无声”。

物理组郑吴凡老师利用人工智能简化数字化实验过程,为学生提供生动的实验体验。在汽车信号灯电路设计中,郑吴凡围绕安全带提示灯、前照灯、转向灯等功能,划分子任务和问题,如“转向灯的要求是什么?”“如何设计电路?”等,层层递进,最终在汽车纸模上完成转向灯安装,锻炼学生理论应用能力。借助AI编写程序,使转向灯的“闪烁”效果更贴近实际,增强提示功能。



江苏省苏州中学园区校


作为首批苏州市人工智能教育实验学校,学校凭借“数字时代青少年人工智能教育的探索与实践”项目荣获2024年苏州市教育教学成果奖一等奖。该项目聚焦人工智能技术与青少年教育的深度融合,从教育理念到实践路径进行了全方位创新,为区域教育现代化建设积累宝贵经验。

在学校信息教室,学生们正通过KIMI智能平台设计花卉分类程序。借助AI技术,师生们深入探究编程奥秘已成为课堂常态。从基础算法学习到复杂项目研究,每个环节都充满挑战与乐趣。

“上课时,老师常带我们使用AI工具,并鼓励我们在生活中学习运用这些先进技术。”学生赵梓涵说。在赵梓涵看来,AI确实能推动大家自主探索与学习,激发好奇心和挑战意识。

赵梓涵口中的老师正是赵俊——不仅是学校综合服务中心主任,还是“苏州市青少年数字公民培育计划”指导中心负责人,同时也是一位深受学生喜爱的信息技术老师。

赵俊的课堂独具特色,他尤为注重学生信息意识和计算思维的培养,凭借渊博的专业知识和独特的教学风格,赢得了学生们的广泛喜爱。

目前,学校在初中和高中全年级开设了人工智能分阶段课程。初中阶段聚焦人工智能核心内容,包括算法思维和人工智能思想,例如“如何教机器思考”,帮助学生与机器共同成长。高中阶段则开展人工智能项目式学习课程,将初中和小学的积累应用于实际项目研究,如基于算法的花卉分类识别和基于神经网络的手写数字识别等。学生通过完成项目,不仅加深理解,还能将所学思维和技能应用于解决实际问题。



张家港市农联实验小学


学校以行正致远为办学理念,通过构建数字人讲师智能学习平台-AI创客社团教育矩阵依托江苏省基础教育内涵建设项目在思政教育、单学科思辨课堂、跨学科学习和超学科项目化学习等维度开展创新实践,打造AI技术支持下的五育融合新范式

构建校本化人工智能课程体系,启迪科技思维

学校为36年级学生打造AI启蒙课程,课程通过“认知-体验-创造”三阶段,从图像分类、语音识别等生活案例入手,借助Scratch等工具,学生训练简易AI模型,了解机器“学习”过程。中年级通过AI绘画、智能对话机器人等趣味互动感知技术原理;高年级设计简易机器人,学习数据标注、模型训练等基础概念。课程配备智能教具套件和可视化学习平台,让抽象概念具象化,为未来科技探索奠定基础。



构建校本化“国之脊梁”思政课程体系,厚植家国情怀

学校以“国之脊梁”精神为核心,结合有言数字人平台技术,构建“AI+思政”校本课程体系。依托AI数字人交互和虚拟场景模拟,打破传统课堂边界,打造沉浸式、智能化的思政学习新模式。通过AI技术与思政教育的深度融合,构建“有魂、有境、有为”的课程体系,让家国情怀与使命担当在数字时代焕发新活力。

构建丰富多彩的人工智能社团课程,激发创新潜能

学校整合现有资源,开设丰富的人工智能特色课程,包括AI大模型、AI未来企业家、智能编程小车、创客编程、乐高机器人、无人机飞控等,拓宽学生对人工智能领域的认知。同时,学校聘请专业教师辅导,确保人工智能教育工作顺利开展。

校园硬件设施支持与专业化师资队伍培育,夯实教育基础

学校设施先进,设有STEAM创客教室、编程教室、人工智能教室等高科技教学场所,并打造了包含天文地理馆、工程技术馆的科普长廊;配备12架障碍竞技赛无人机、5架图形化编程无人机、3D打印机、三维建模计算机及软件、激光雕刻机和VR虚拟现实设备,支持学生创新设计与沉浸式学习。




一直以来,苏州市教育局高度重视人工智能教育,积极推动其在中小学的规模化推广与应用。2021年5月,苏州市教育局印发《苏州市人工智能教育实验学校评选办法》通知,电教馆发布相关申报与评选工作通知,且市政府智慧教育示范区创建方案也明确了推进人工智能教育教学应用的要求,力求实现全市中小学人工智能课程全覆盖。目前,已初步形成 “试点先行、规模覆盖、集群发展、生态构建、贯通培养” 的苏州模式。

在推进 “人工智能+教育” 融合中,苏州坚持顶层设计与基层探索结合,创新理念和模式,培养创新型人才。通过评选人工智能教育实验学校、推进相关试点项目及建设实验基地,完善教育生态体系,提升教育资源、课程及教学水平。同时,加快基础环境建设,促进师资队伍发展,开展课程教学研究。此外,苏州市电化教育馆以赛促学,举办计算思维等赛事,成绩全省领先。吴江区青云小学等学校不断涌现优秀教学案例,推动全市人工智能教育持续发展。

未来,苏州市将加快实施教育数字化战略行动,积极赋能教育的系统性重构、整体性重塑和机制性重建,为苏州打造人工智能标杆城市贡献教育力量,为全省教育数字化转型提供 “苏州经验” 。

来源:苏州教育


苏州市电化教育馆

电话:0512-65104902

地址:苏州市劳动路289号