以教育信息化带动教育现代化,实现教育事业新的跨越!

@全体新生家长,你们关心的教育E卡通问题都在这

教育E卡通新生制卡

高频问题及日常使用问题

解决方法来啦


“苏州教育E卡通”项目是我市探索适应信息时代教育管理模式,提高管理效率和水平的基础工程。项目于2009年立项,2010年被列为市政府实事工程,2011年项目被确定为惠民工程,至今已服务15年。

苏州教育E卡通是为义务教育阶段学生提供免费乘坐公共交通、免费参加社会实践、校内外应用等业务的多功能一卡通。项目目前覆盖全市六区范围。




教育E卡通新生制卡高频问题


01
数据采集与确认流程

新生数据采集流程:

采集对象:

新入学一年级新生及外地转入苏州市区的学生。

采集方式:

学校上传学生信息,家长提供相关资料及电子照片。

通过学校发的二维码,家长扫码填写信息并提交。


具体审核流程:

信息上传 → 班主任审核 → 学校管理员审核 → 中心数据库管理员入库 → 微信平台确认 → 制卡。


新生数据采集时间:

每年秋季开学(9月1日)后启动。

第一批次微信确认截止日期为2024年9月22日;

第二批次微信确认截止日期为2024年10月20日;

第三批次微信确认截止日期为2024年11月24日;


收到短信后的微信确认制卡:

中心数据库管理员审核通过后,系统会发送短信通知,家长需通过“苏州教育”或“苏州市民卡服务”微信公众号确认制卡。


02
照片及信息要求

照片要求:

照片规格

358像素(宽)×441像素(高),分辨率350dpi以上。每张照片不超过2M,本人正面免冠彩色头像,头部占照片尺寸的2/3,背景为白色或蓝色不穿白色上衣,常戴眼镜的应佩戴眼镜。


照片或信息错误修改:

微信确认制卡时发现照片、姓名或身份证号错误,先别点击申请制卡,联系学校进行修改并上传最新电子档照片。


03
常见问题及处理方法

密码错误处理:

通过“忘记密码”功能重设密码,或拨打市民卡客服热线962026重置密码。


原手机号停用:

联系学校更改E卡通平台监护人手机号。仅学校管理员和班主任有权修改。


身份证或护照号不匹配:

登录确认制卡时提示“身份证或护照号不匹配”,是未录入学生信息导致错误,需联系学校完成数据采集及审核后再进行确认制卡。


学生信息审核不通过:

通常因照片不合格导致,移动端采集数据的家长需扫描学校给的二维码,根据提示修改信息或重新上传照片。

学校上传学生信息的,家长需提供最新电子档照片给学校修改。


04
制卡与领取

新生卡片领取:

制卡完成后,由EMS快递至学校,学校发放卡片给学生。


新生批量制卡周期:

每批次的批量制卡周期为一个半月,家长需耐心等待;

在批量制卡周期内的,默认完成微信确认制卡的直接进入批量制卡,不单独零星制卡,请勿空跑。


卡片信息错误处理:

若收到的卡片信息有误,联系学校更正数据后,可自行前往苏州市民卡网点重新打印教育卡(旧卡让工作人员回收)。


零星制卡:

制卡分为三个批次,错过批量制卡的可于次年1月-8月办理零星制卡业务,携带身份证或户口本原件至指定地点办理。

地点:苏州市教育E卡通管理培训中心,苏州市姑苏区劳动路 289 号门卫室,周一至周五(国假休息)9:00-11:30 12:30-17:00。




教育E卡通日常使用常见问题


01
教育E卡通补办与使用

如何补办教育E卡通?

网点补办:

前往苏州市民卡服务中心或苏州教育E卡通管理中心,携带学生户口本原件或身份证原件办理,当天领取新卡。

线上补办:

通过“苏州教育”或“苏州市民卡服务”微信公众号,5 个工作日内邮寄到家。


补办周期和领卡:

网点补办:补卡立等可取。

线上补办:5 个工作日内邮寄到家。


补办新卡后老卡找回,能否继续使用?

补办新卡后,旧卡自动挂失,无法增效使用。


线上补卡提示“e 卡通号为空”:

学生信息退出并清理微信缓存,再重新登录后尝试申请补卡;如仍有问题,建议更换手机申请补卡;或前往线下网点补卡。


02
教育E卡通功能及增效

教育E卡通功能:

义务教育阶段学生可免费乘坐公交车、地铁、有轨电车,每月需增效。

可用于图书借阅、免费参观未成年人社会实践体验站。

其他功能:校园考勤、校内消费等。


为何每月需增效?

确保卡片有效性,防止丢失后被冒用。每月在学校的增效机上刷卡一次,以延续免费乘车的有效期。


增效规则:

每月1-20号增效,使用期限至当月月底。

每月21号至月底增效,使用期限延续至下个月月底。


增效地点:

学校内增效机、市民卡服务网点、地铁市民卡自助终端、智慧苏州 APP。


03
常见问题与解决方法

教育E卡通无法增效原因:

刷卡太快:重刷。

卡已挂失:使用新卡增效。

卡信息不全:联系市民卡客服处理。

毕业生卡:需学校注册报到后再使用。

卡状态错误:联系市民卡客服处理。


增效提示“服务器异常 10”:

特定(相城区志教融合)学校的学生在活动期间可使用智慧苏州 APP 增效,或等待学校增效机可用时再进行增效。


地铁刷卡提示“余额不足”:

卡内标识异常,需携带学生户口簿原件或身份证原件前往市民卡客服网点检测。


网络异常增效失败:

增效机首次使用时可能提示网络异常,需重新刷卡或重启设备。


04
教育E卡通信息修改与密码管理

修改学生信息:

仅允许学校管理员和班主任修改,家长需联系学校。


密码找回与管理:

忘记密码:通过“忘记密码”功能找回,或拨打市民卡客服热线962026重置密码。


05
教育E卡通适用范围与使用期限

适用范围:

苏州区域内的公立和私立学校学生均可办理。


学生休学、毕业处理:

休学的学生需学校完成注册报到后?方可正常使用。

初三毕业生卡片在当年八月底后将无法增效,建议办理学生月票。


06
热线与客服信息

服务热线:

苏州市民卡服务热线:(0512)962026,09:00-17:00全年无休,选择4进入教育E卡通专线服务。

吴江市民卡热线:9688998。


07
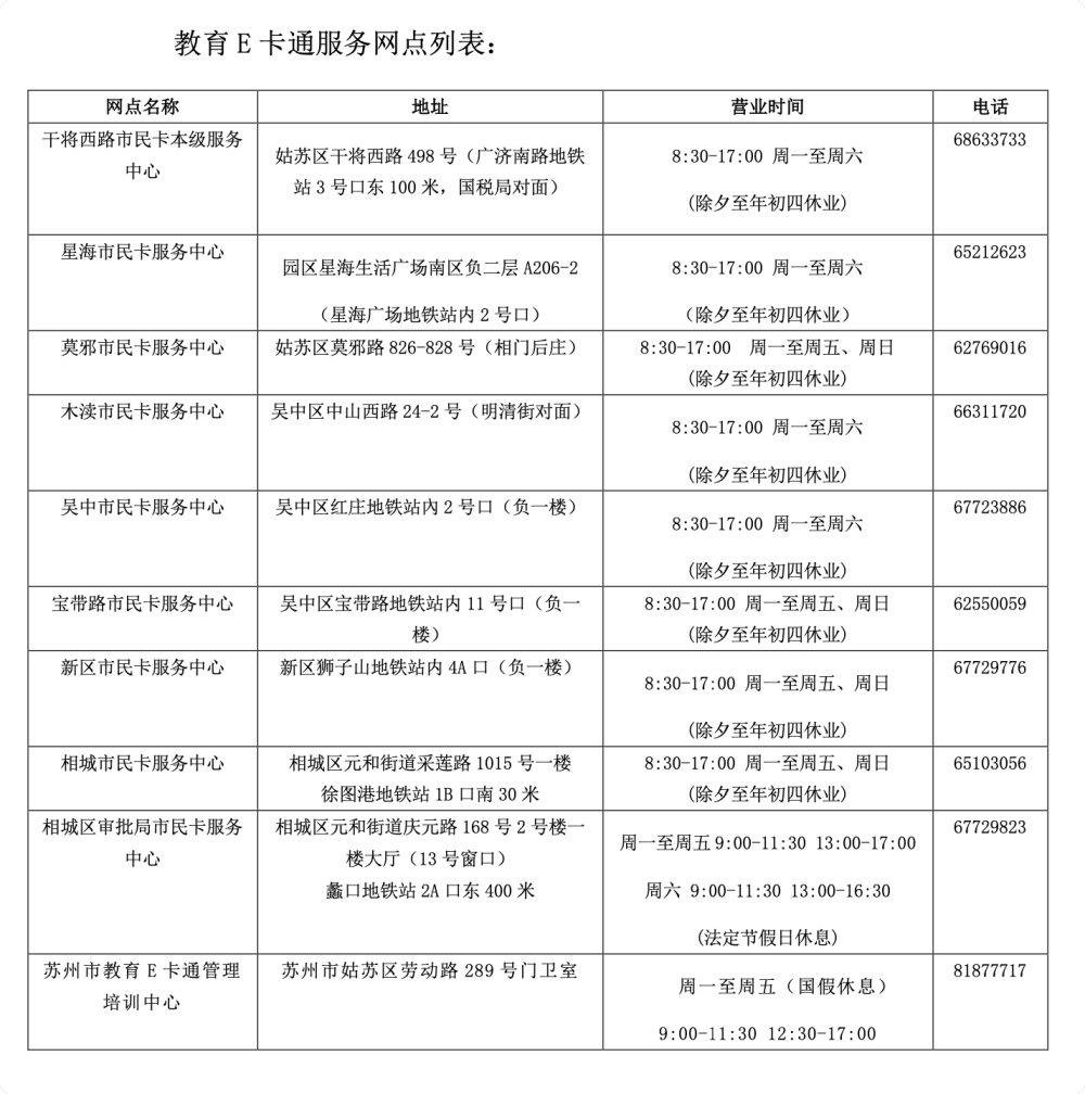
网点列表


用户如有疑问

欢迎致电上述热线电话~


来源:苏州教育


苏州市电化教育馆

电话:0512-65104902

地址:苏州市劳动路289号